Server readiness
Understand server readiness and how it indicates when a server is prepared for players.
Read time 1 minuteLast updated a month ago
Game servers aren't always ready to start hosting a match or have players connect when the processes start up. They likely have an initialization process to run through for loading assets or connecting to external services.
Game server readiness is a feature that allows game servers to let Multiplay Hosting know, and by extension, the matchmaker or service that controls player connections, when they're prepared to accept players and when they're no longer ready to accept players through the Game Server SDK. The exact process for this is dependent on whether you are using the Multiplay Hosting SDK for Unity or the Multiplay Hosting SDK for Unreal Engine.
The feature enables a game server to complete its start-up logic before players try to connect. Without this feature, a game server with a long start-up time can reject players trying to connect, resulting in a bad experience.
The Multiplay Hosting allocations system only considers a game server to fulfill an allocation when it’s online and has announced itself as ready.
Game server readiness is an attribute associated with a build configuration. To establish the readiness, it must be configured during the creation of a build configuration.
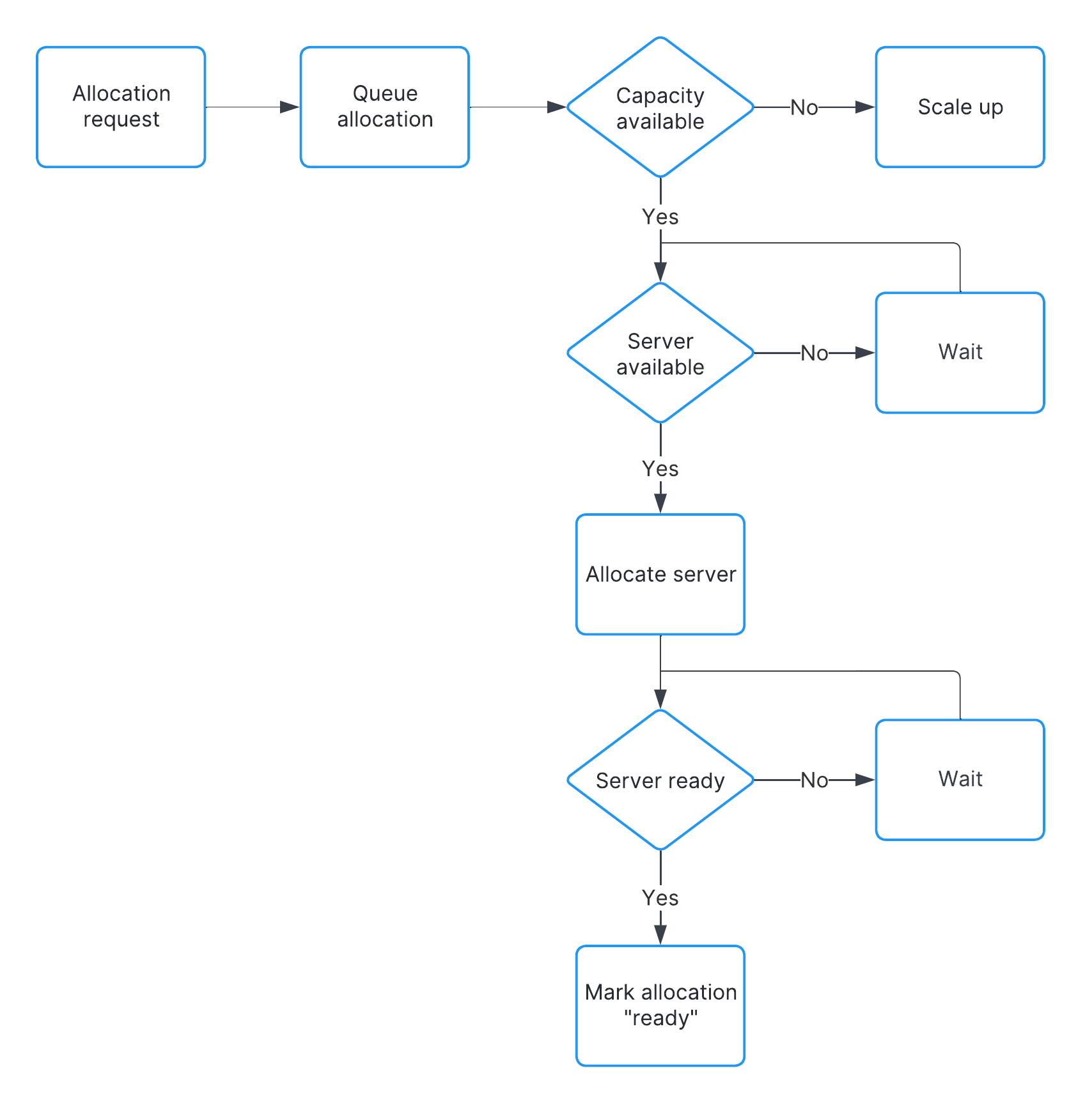
The following flow chart illustrates where server readiness comes into the allocation flow.

A flowchart showing that the server readiness step of the overall allocation flow happens between the Allocate server step and the Mark allocation ready step.